The BTOB shop experience for Orange.
The company
Orange Pro is the Orange division dedicated to professional clients, including small and medium-sized businesses and self-employed individuals. It offers mobile and fixed telephony, internet access (fiber, ADSL), and IT solutions tailored to business needs.
Project type: E-commerce Website RefontKey Skills: User Research, Design System, UX Workshops.Timeframe: 2 years
Role : Product Designer
The Problem
The e-commerce website's design underperformed. Users found its purchasing process too complicated.
The launch of our e-commerce site didn’t go as planned. Some liked the design, but many found the buying process too hard. This caused frustration, abandoned carts, and poor results.
The design before
The landing page Open Pro who is supposed to put the users directly in a purchase path.
Step 1 : Understand 🤔
We put ourselves into users' shoes and understood their likes & dislikes, context, needs, pain points, etc. Meanwhile, we learned about the business:
• What is the money-making model?
• What are the metrics to measure business success?
• What are the challenges? What product cycle we are in?
What we've done
Made quantitative analysis with Google Analytics and Content Square.
Made qualitative analysis by organised focus group, created empathy Maps, card sorting and moodboards during workshops.

Design Thinking workshop

Design Thinking workshop

Design Thinking workshop
Step 2 : Define 📙
We worked with the team, especially the product manager to discover problems and opportunities. The ability to gather insights and synthesize data and abstract input to a problem is very important.
What we've done
Defined our target users profiles : demographic informations, needs, goal, challenges, frustrations and pain points by making persona.



Step 3 : Ideate 💡
We came up with ideas that create a win-win situation for both users and businesses. We involved the team in this phase so everyone could contribute their own expertise. We also made sure the ideas were well planned and aligned to eventually land in the product. Additionally, we considered how to measure success.
What we've done
Organized brainstorming big ideas, design sprint, crazy eight and service blueprint workshops, and dot voting with the team (PM, PO, Developers and Marketing managers).

Step 4 : Execute ✍️
It's about making and communicating. Theoretical knowledge is the foundation, empathy for users is the must-have, and feedback from developers or others helps us succeed. We organized a handover meeting with developers, and presented a well-thought-through flow with all corner cases and a lively prototype.
What we've done
Helped and contributed to build a design system for all the Orange Group digital services.
Created visual responsive design, collaborated and paired with developers.
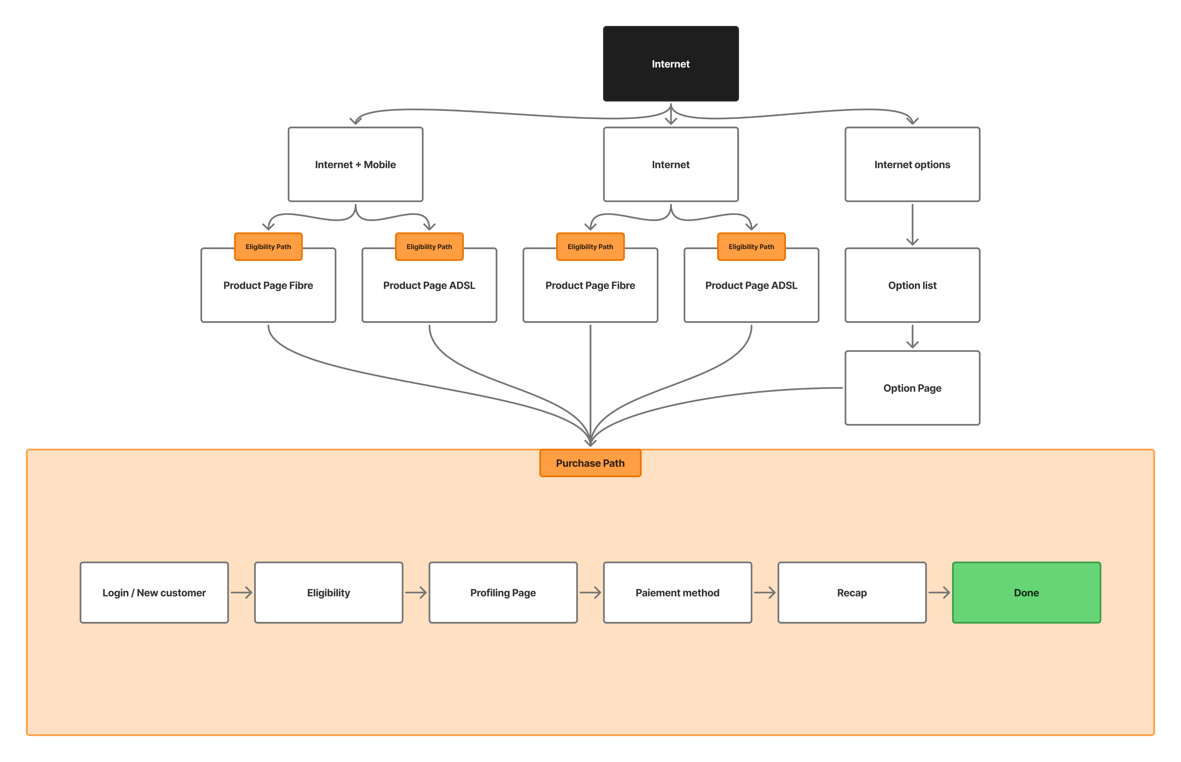
Made path prototypes.



Voir le design system Orange


Step 5 : Validate ✅
Besides looking for what we predicted, we also paid attention to other metrics or feedback. We ensured that qualitative research was included early in the process, providing a solid foundation to advocate for users. Following validation, we never forgot to follow up by asking:
• What can we improve?
• What new opportunities have emerged?
• Do we need further validation?
What we've done
Made quantitative analysis with A/B testing, Content Square and Google Analytics.
Made qualitative analysis with users usability test.


Usability test

General observations

Quality of the usability

Focus on the content
Next project
Theatrical Mobile Application for AlloCiné
Made with 🖤 ©2024
About
hello@jordangerard.fr
The BTOB shop experience for Orange.
The company
Orange Pro is the Orange division dedicated to professional clients, including small and medium-sized businesses and self-employed individuals. It offers mobile and fixed telephony, internet access (fiber, ADSL), and IT solutions tailored to business needs.
Project type: E-commerce Website RefontKey Skills: User Research, Design System, UX Workshops.Timeframe: 2 years
Role : Product Designer
The Problem
The e-commerce website's design underperformed. Users found its purchasing process too complicated.
The launch of our e-commerce site didn’t go as planned. Some liked the design, but many found the buying process too hard. This caused frustration, abandoned carts, and poor results.
The design before
The landing page Open Pro who is supposed to put the users directly in a purchase path.
Step 1 : Understand 🤔
We put ourselves into users' shoes and understood their likes & dislikes, context, needs, pain points, etc. Meanwhile, we learned about the business:
• What is the money-making model?
• What are the metrics to measure business success?
• What are the challenges? What product cycle we are in?
What we've done
Made quantitative analysis with Google Analytics and Content Square.
Made qualitative analysis by organised focus group, created empathy Maps, card sorting and moodboards during workshops.

Design Thinking workshop

Design Thinking workshop

Design Thinking workshop
Step 2 : Define 📙
We worked with the team, especially the product manager to discover problems and opportunities. The ability to gather insights and synthesize data and abstract input to a problem is very important.
What we've done
Defined our target users profiles : demographic informations, needs, goal, challenges, frustrations and pain points by making persona.



Step 3 : Ideate 💡
We came up with ideas that create a win-win situation for both users and businesses. We involved the team in this phase so everyone could contribute their own expertise. We also made sure the ideas were well planned and aligned to eventually land in the product. Additionally, we considered how to measure success.
What we've done
Organized brainstorming big ideas, design sprint, crazy eight and service blueprint workshops, and dot voting with the team (PM, PO, Developers and Marketing managers).

Step 4 : Execute ✍️
It's about making and communicating. Theoretical knowledge is the foundation, empathy for users is the must-have, and feedback from developers or others helps us succeed. We organized a handover meeting with developers, and presented a well-thought-through flow with all corner cases and a lively prototype.
What we've done
Helped and contributed to build a design system for all the Orange Group digital services.
Created visual responsive design, collaborated and paired with developers.
Made path prototypes.




Voir le design system Orange


Step 5 : Validate ✅
Besides looking for what we predicted, we also paid attention to other metrics or feedback. We ensured that qualitative research was included early in the process, providing a solid foundation to advocate for users. Following validation, we never forgot to follow up by asking:
• What can we improve?
• What new opportunities have emerged?
• Do we need further validation?
What we've done
Made quantitative analysis with A/B testing, Content Square and Google Analytics.
Made qualitative analysis with users usability test.


Usability test

General observations

Quality of the usability

Focus on the content
Next project
Theatrical Mobile Application for AlloCiné
Made with 🖤 ©2024
About
hello@jordangerard.fr
The BTOB shop experience for Orange.
The company
Orange Pro is the Orange division dedicated to professional clients, including small and medium-sized businesses and self-employed individuals. It offers mobile and fixed telephony, internet access (fiber, ADSL), and IT solutions tailored to business needs.
Project type: E-commerce Website RefontKey Skills: User Research, Design System, UX Workshops.Timeframe: 2 years
Role : Product Designer
The Problem
The e-commerce website's design underperformed. Users found its purchasing process too complicated.
The launch of our e-commerce site didn’t go as planned. Some liked the design, but many found the buying process too hard. This caused frustration, abandoned carts, and poor results.
The design before
The landing page Open Pro who is supposed to put the users directly in a purchase path.
Step 1 : Understand 🤔
We put ourselves into users' shoes and understood their likes & dislikes, context, needs, pain points, etc. Meanwhile, we learned about the business:
• What is the money-making model?
• What are the metrics to measure business success?
• What are the challenges? What product cycle we are in?
What we've done
Made quantitative analysis with Google Analytics and Content Square.
Made qualitative analysis by organised focus group, created empathy Maps, card sorting and moodboards during workshops.

Design Thinking workshop

Design Thinking workshop

Design Thinking workshop
Step 2 : Define 📙
We worked with the team, especially the product manager to discover problems and opportunities. The ability to gather insights and synthesize data and abstract input to a problem is very important.
What we've done
Defined our target users profiles : demographic informations, needs, goal, challenges, frustrations and pain points by making persona.



Step 3 : Ideate 💡
We came up with ideas that create a win-win situation for both users and businesses. We involved the team in this phase so everyone could contribute their own expertise. We also made sure the ideas were well planned and aligned to eventually land in the product. Additionally, we considered how to measure success.
What we've done
Organized brainstorming big ideas, design sprint, crazy eight and service blueprint workshops, and dot voting with the team (PM, PO, Developers and Marketing managers).

Step 4 : Execute ✍️
It's about making and communicating. Theoretical knowledge is the foundation, empathy for users is the must-have, and feedback from developers or others helps us succeed. We organized a handover meeting with developers, and presented a well-thought-through flow with all corner cases and a lively prototype.
What we've done
Helped and contributed to build a design system for all the Orange Group digital services.
Created visual responsive design, collaborated and paired with developers.
Made path prototypes.




Voir le design system Orange


Step 5 : Validate ✅
Besides looking for what we predicted, we also paid attention to other metrics or feedback. We ensured that qualitative research was included early in the process, providing a solid foundation to advocate for users. Following validation, we never forgot to follow up by asking:
• What can we improve?
• What new opportunities have emerged?
• Do we need further validation?
What we've done
Made quantitative analysis with A/B testing, Content Square and Google Analytics.
Made qualitative analysis with users usability test.


Usability test

General observations

Quality of the usability

Focus on the content
Next project
Theatrical Mobile Application for AlloCiné
Made with 🖤 ©2024
About
hello@jordangerard.fr
The BTOB shop experience for Orange.
The company
Orange Pro is the Orange division dedicated to professional clients, including small and medium-sized businesses and self-employed individuals. It offers mobile and fixed telephony, internet access (fiber, ADSL), and IT solutions tailored to business needs.
Project type: E-commerce Website RefontKey Skills: User Research, Design System, UX Workshops.Timeframe: 2 years
Role : Product Designer
The Problem
The e-commerce website's design underperformed. Users found its purchasing process too complicated.
The launch of our e-commerce site didn’t go as planned. Some liked the design, but many found the buying process too hard. This caused frustration, abandoned carts, and poor results.
The design before
The landing page Open Pro who is supposed to put the users directly in a purchase path.
Step 1 : Understand 🤔
We put ourselves into users' shoes and understood their likes & dislikes, context, needs, pain points, etc. Meanwhile, we learned about the business:
• What is the money-making model?
• What are the metrics to measure business success?
• What are the challenges? What product cycle we are in?
What we've done
Made quantitative analysis with Google Analytics and Content Square.
Made qualitative analysis by organised focus group, created empathy Maps, card sorting and moodboards during workshops.

Design Thinking workshop

Design Thinking workshop

Design Thinking workshop
Step 2 : Define 📙
We worked with the team, especially the product manager to discover problems and opportunities. The ability to gather insights and synthesize data and abstract input to a problem is very important.
What we've done
Defined our target users profiles : demographic informations, needs, goal, challenges, frustrations and pain points by making persona.



Step 3 : Ideate 💡
We came up with ideas that create a win-win situation for both users and businesses. We involved the team in this phase so everyone could contribute their own expertise. We also made sure the ideas were well planned and aligned to eventually land in the product. Additionally, we considered how to measure success.
What we've done
Organized brainstorming big ideas, design sprint, crazy eight and service blueprint workshops, and dot voting with the team (PM, PO, Developers and Marketing managers).

Step 4 : Execute ✍️
It's about making and communicating. Theoretical knowledge is the foundation, empathy for users is the must-have, and feedback from developers or others helps us succeed. We organized a handover meeting with developers, and presented a well-thought-through flow with all corner cases and a lively prototype.
What we've done
Helped and contributed to build a design system for all the Orange Group digital services.
Created visual responsive design, collaborated and paired with developers.
Made path prototypes.




Voir le design system Orange


Step 5 : Validate ✅
Besides looking for what we predicted, we also paid attention to other metrics or feedback. We ensured that qualitative research was included early in the process, providing a solid foundation to advocate for users. Following validation, we never forgot to follow up by asking:
• What can we improve?
• What new opportunities have emerged?
• Do we need further validation?
What we've done
Made quantitative analysis with A/B testing, Content Square and Google Analytics.
Made qualitative analysis with users usability test.


Usability test

General observations

Quality of the usability

Focus on the content
Next project
Theatrical Mobile Application for AlloCiné
Made with 🖤 ©2024
About
hello@jordangerard.fr